Blog
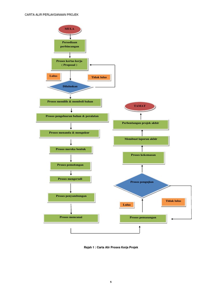
Carta Alir Proses Kerja
bank islam pioneering change
batas daratan utara selatan barat timur adalah
batas daratan utara selatan barat timur di wilayah indonesia
balik kampung surat rasmi memohon cuti sekolah anak
balai polis wangsa maju seksyen 1
bayar bil elektrik online sarawak energy
bank islam home financing
bakery 7 eleven malaysia product list
Contoh Carta Aliran Kerja
Contoh Carta Alir Proses Kerja 1
Carta Alir Proses Pembelian
92573995 Carta Aliran Proses Arahan Perubahan Kerja 1
Carta Alir Proses Program Pemulihan
Senarai Proses Kerja Dan Carta Alir Bahagian Hal Ehwal Pelajar Uitm Cawangan Melaka Pdf Free Download
Rajah 1 Carta Aliran Proses Kerja Sistem Eaudit Mula Ummc
Carta Alir Proses Kerja Pesanan Espbt Pendidikan Khas
Carta Alir Proses Kerja Pesanan Espbt 14
Carta Alir Proses Penyelenggaraan Dalam Organisasi Syarikat
Carta Alir Proses Teknik
Arta A Proses Kerja Pengambilan Imi Gov My Arta A Proses Kerja Pengambilan Carta Alir Dan Proses
Carta Alir Proses Pembelian
27 Carta Alir Prosedur Perolehan Peralatan Bahan Pengajaran Dan Prosedur Pinjaman
Carta Alir Pembinaan Projek Amali
Contoh Carta Aliran Organisasi Jawat Koso
Carta Alir Penyerahan Tesis Sebelum Viva
Contoh Carta Organisasi Syarikat Jawat Kos
7 Carta Alir Dan Gantt Chart
Contoh Carta Aliran Organisasi Contoh Oliv
Source :
pinterest.com
Random Posts
Bts Blood Sweat And Tears Wallpaper
Buah Buahan Luar Negara Dalam Bahasa Arab
Borang Permohonan Ke Luar Negara Kkm
Cabaran Yang Dihadapi Oleh Guru Prasekolah
Buku Teks Pendidikan Jasmani Dan Kesihatan Tingkatan 2
British High Commission Malaysia
Buku Teks Pendidikan Seni Visual Tahun 4 2020
Cabaran Yang Dihadapi Oleh Malaysia Pada Masa Kini Dalam Mengekalkan Kedaulatan Negara
Bsh 2019 2nd Payment
Bumi Armada Share Price
Bts Blood Sweat And Tears Jimin Blindfold
Buruh Kasar In English
Bts V Blood Sweat And Tears Photoshoot
Buah Buahan Dalam Bahasa Arab Tahun 3
Bts Blood Sweat And Tears Photoshoot Jhope
Buku Teks Pendidikan Jasmani Tingkatan 2 Kssm
Bts Blood Sweat And Tears Album Cover
Cabaran Hubungan Etnik Di Malaysia
Buku Teks Pendidikan Jasmani Dan Kesihatan Tingkatan 2 Anyflip
Bukit Merah Laketown Resort Logo